( 設計のねらい )
アリス 「と、いうわけで、こんにちはです。みみずく先生〜。」
みみずく 「やぁ、アリス。ウチに来るのは久しぶりだな。新しい研究室は快適かい?」
アリス 「まだまだ揃えたいものもあるんですけど、やっぱり専用の場所があるといいですねー。
そのせいでご無沙汰してしまいました。」
みみずく 「ときに研究室に引きこもるのも楽しいものさ。
ところで突入電流の制御の件だったかな?」
アリス 「はい。大電流でも使用可能な電流リミッターのようなものにしたいと思っているんですけど、
どんな回路がいいのか、なかなかまとまらなくて、それでご相談に来ました。」
みみずく 「ふむ。では、まず設計の狙いとするところを考えてみようじゃないか。
・既存のシステムに組込が容易であること
・専用の電源を必要としないこと
・電圧降下が小さくロスが少ないこと
・幅広い電圧に対応できること
・電流制限値のセッティング幅が広いこと
・リミッターが作動していない時の動作電力が小さいこと
アリス 「こんなところでしょうか?」
みみずく 「コンセプトとしてはいいんじゃないか?」
( 電流リミッター ≒ 定電流回路 )
みみずく 「実は、電流リミッターは定電流回路でもある。」
アリス 「ある一定以上の電流を流さないようにするということは、
電流を一定値に制限することも出来るわけですね。」
みみずく 「もう少し正確には、『電流リミッターは定電流回路とほとんど同じ』だ。」
アリス 「ほとんど?」
みみずく 「そう、ほとんど。実はちょっとだけ違いがある。」
アリス 「あら?なんでしょう?」
みみずく 「通常作動時に電流制限がかかった状態で使うのが定電流回路で、
電流制限がかからない領域を常用するのが電流リミッターだ。
だから求められる性能が違う。」
アリス 「なるほど。定電流回路とは違って電流制限がかかっていないときに
高性能になるように設計しないといけないと、そういうわけですね?」
みみずく 「そういうこと。微妙だけど違いがあるんだよ。」
アリス 「やっぱりオハナシを聴きに来てよかったー♪」
みみずく 「こういう話を普通にできるようになったとはアリスも成長したものだ。なんというか嬉しいものだな。」
アリス 「えへへ、そういわれるとくすぐったいです。久しぶりに褒められました。」
みみずく 「さて、一般的な定電流回路はすべて電流リミッターとして機能することができるので、
まずはそこから考えてみよう。」
アリス 「はい。お願いします。」
( 定電流回路 )
みみずく 「これは定電圧レギュレーターICとしてポピュラーなLM317を使った定電流回路。」

アリス 「これは簡単ですね。」
みみずく 「そうだね。簡易、安価、高信頼性。
これでも電流リミッターとして充分に機能する。」
アリス 「抵抗をリードにハンダ付けしちゃえば基板すら必要ありませんね。」
みみずく 「LM317はOUT-ADJ間の電圧を1.25Vに保つようにIN-OUT間の電圧を制御している。
だから例えばR=1Ωなら出力電流の上限は1.25Aになる。
そのとき入力が10Vで仮に出力がグランドにショートしたとするとIN-OUT間の電圧は10-1.25=8.75Vになる。」
アリス 「リミット動作をしていないときはどうなるんですか?」
みみずく 「そのときはLM317の内部回路とRとを合わせた電圧降下が発生した状態になる。」
アリス 「リミット動作をしていないときの挙動が気になりますが実用的な方法に感じます。」
みみずく 「この回路は正電源用だけどLM337を使えば負電源用の回路をつくることも出来る。
簡易であることと温度的に電流制限値が変動せず安定していることが良いところだけど、
非リミット時の電圧降下が大きい回路なので既存の回路に割り込ませるには問題があることもある。
また、LM317は出力電流1.5Aまでしか使えない。」
アリス 「どのみち大電流用には無理なんですね。」
みみずく 「それにこの回路は他の回路と比べてややノイジーなのでオーディオ用途にはあまり向いてない。
定電流回路としてもあまり周波数特性が良いほうではない。
しかし、過熱保護や過電流保護も内蔵されているのでタフで壊れにくいという点で大変優れている。
バッテリーの充電電流の制限や音質が問われないようなところに向いているだろう。」
アリス 「用途によっては最善の選択肢になりそうです。」
みみずく 「次はシャントレギュレーターICのTL431を使った定電流回路。
これも当然ながら電流リミッターとして機能できる。」

アリス 「ウチでも何度も活躍の機会があるTL431ですね。
すでに愛着を感じるレベルです。」
みみずく 「TL431は温度安定性が優れているのでこういう用途には向いている。
内部はバンドギャップ回路なのでローノイズなのも良い点だ。」
アリス 「TL431はA:アノードとR:リファレンス間の電圧を約2.5Vに保つので、
それを利用してトランジスターを制御しているんですね。」
みみずく 「そういうこと。R=1Ωなら、この回路には2.5Aまで電流が流れる。
この回路は定電流の周波数特性がそこそこ優秀でローノイズ、温度安定性が優れているのが良い点。
非リミット時に余計な動作が少ないのもこの回路の良いところだな。
Rに比較的大きな抵抗値が必要になるのが問題点ではある。」
アリス 「431系はいろんなメーカー製の互換種がありますけど、
わたしがいろんな用途で試した範囲ではSTM社製のTL431が一番音が良かった、というのはちょっぴり余談です。」
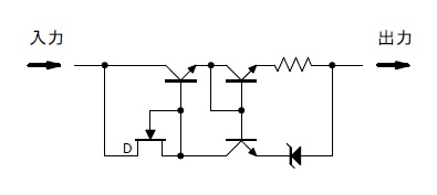
みみずく 「次はディスクリート素子だけを使った回路。」

アリス 「これは有名な回路ですね。」
みみずく 「そう、あちこちで使われている有名な定電流回路だ。
定電流性能が高く周波数特性も優れている。
この回路も電流リミッターとして使える。」
アリス 「シンプルだけど使えそうな回路ですね。」
みみずく 「セッティングによっては発振しやすい点に注意がいるけど良い回路だよ。
ただ、温度安定性はQ1のVbeに依存しているのでかなり悪い。
これが最大の欠点。」
アリス 「大電流では温度安定性の問題は無視できませんよね…
良さそうな回路なのにもったいない。」
みみずく 「温度安定性の改善のためにはこんな方法がある。」

アリス 「ダイオードが増えてますね?」
みみずく 「ダイオードDでQ1のVbeの温度変化を打ち消そうというわけだね。
さらに性能向上のためにマニアックにやるとこんな方法もある。」

アリス 「複雑になってきましたね。」
みみずく 「他にも方法は無数にあるが、きりがないので定電流回路の話はこの辺にしておこう。」
(今回の回路の特異性)
みみずく 「ここまで例を挙げてきた定電流回路は電流リミッターとしても使うことができる。
ただし、最善の方法ではない可能性がある。」
アリス 「定電流回路と電流リミッターの目的の違いですね?」
みみずく 「さっきも触れたけど、定電流回路は定電流動作時の性能を重視して設計する。
定電流特性や周波数特性だね。
今回検討している電流リミッター回路は一般的な定電流回路とは異なって
電流制限がかかっていない状態での性能を重視することになる。」
アリス 「一応、調べてはみたんですが、
広く応用されている定電流回路と比べると電流リミッターの情報はあんまり無いみたいなんです。
そういった事情もあってお話を聴きに来たといいますか…」
みみずく 「高性能が要求される定電流回路と比べると、
電流リミッターは安全確保のためだけに使われる地味なものだからねぇ。
だが、電源システム全体への影響はそれなりにあるし、
高音質の電流リミッターがあれば安全性を確保しながらもシステム全体の設計の自由度が増す。
研究する意義はありそうだな。」
アリス 「わたしもそう思うんです。
レギュレーターにできるだけ小さな高音質トランジスターを使いたいときに安全を確保したり、
大電流リニア電源をつくるときの高品質化に意味があるんじゃないかって思ったんです。
特にケミコンボードなどでのコンデンサー大量投入が簡単になるかと。」
みみずく 「そうだな、電流量の多い電源では周波数特性よりも電流値の問題から
大きなコンデンサーを投入したほうが有利な場合も多い。
それに、むしろ電流リミッターは大きなコンデンサーを使うときほど安全確保が容易になるから、
低ESRコンデンサーの大量投入とは相性が良いだろうね。」
アリス 「なんとか良いものをつくりたいものです。
さて、ここでもういちど設計のねらいを確認します。」
・既存のシステムに組込が容易であること
・専用の電源を必要としないこと
・電圧降下が小さくロスが少ないこと
・幅広い電圧に対応できること
・電流制限値のセッティング幅が広いこと
・リミッターが作動していない時の動作電力が小さいこと
アリス 「このなかで難しいのは “ 電圧降下が小さくロスが少ないこと ” ですよね?」
みみずく 「そうだな、工夫しないとどうしてもロスが大きくなりやすいかな。
それと、今回は非リミット動作時の周波数特性が良いことも重要だろうな。」
(MOS-FETを使ってみよう)
みみずく 「というわけで、今回の用途には低オン抵抗のパワーMOS−FETが向いている。」
アリス 「MOS−FETですか?
まだ、本格的に使ったことはないんです。」
みみずく 「動作原理自体はバイポーラトランジスターよりも簡単だよ?」
アリス 「扱いが難しいイメージがあるんですよね。素手で触ったら壊れるというか…」
みみずく 「静電気には弱いからな。扱いに注意が必要なのは確かだ。」
アリス 「そこは慣れるしかないですね。」
みみずく 「最近はずいぶん安価になったしメリットの大きなデバイスなので慣れておくといいよ。
帯電防止の保管袋やアルミホイルに包んで保管するといい。
実装する場合にはゲート・ソース間の素子から先に実装しておくなど、
ちょっとしたことに注意すれば簡単に防ぐことができる。
ゲート・ソース間に保護素子(ツェナーなど)が入っている品種もあるのでそれを使うのもいい。」
アリス 「わかりました。そこは改めて勉強して頑張ってみます。」
みみずく 「では、今回のポイントになりそうなことを少し教えておこう。」
@パワーMOS-FETのもっとも優位な点のひとつ、それはオン抵抗の低さ(ミリオームオーダー)
A非リミット時の通常動作をしているときにオンで使うようにする
B充分なゲートソース電圧を与えたほうがオン抵抗が下がる
Cオンになっている時にはドレイン・ソース間で電流の流れる方向に制約がない
D大電流で使う際にも動作に必要な電力が極めて少ない
Eゲートが絶縁破壊しないように対策する
Fリミッター作動時にはかなり発熱するので対策する
みみずく 「こんなところかな?」
アリス 「ありがとうございます。
それでは、さっそく帰ってパワーMOS−FETの実験をやってみたいと思います。」
みみずく 「成果を期待しているよ。」