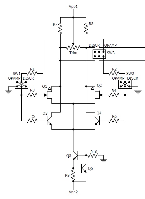
【 ディスクリート初段回路について 】
アリス 「ディスクリート初段回路というのは、一見難しそうに見えますが、実は意外にも扱いは簡単です。
基本的なセッティングを決めてしまえば、ほとんどの用途でそのまま問題なく動きます。
有効無効の切り替えもSW1−3(スライドスイッチかジャンパーポスト)を切り替えることで簡単にできるので、
ディスクリート初段回路の使用を取りやめたり、最初はオペアンプのみの回路としておいて
後からディスクリート初段回路を増設するということが簡単にできます。
もちろん、好みの音質チューニングを追及する場合は定数などを細かく調整するのも良いと思います。」

アリス 「セッティング方法がわからない場合は次の例のようにするといいでしょう。」

アリス 「Q1,2のペア もしくは Q3,4のペア のどちらか一方を実装します。
ソケットなどで差し替えできるようにしておくと便利でしょう。
ここには高精度の選別品が必要になります。
特にJ-FETの選別には気を遣ってください。
BJT(トランジスター)は無理に選別しなくても何とかなるかもしれません。
Trimで回路全体のばらつきのバランスをとります。
Trimのすぐそばにある “ t ” と書かれた2か所のテスター用ホールにテスターのプローブを当てて
電位差が出来るだけゼロに近づくように調整してください。
調整中はSW1−3を全て “ OPAMP ” サイドに切り替えてください。
基本的にはQ1,2ペアとQ3,4ペアを入れ替えたときには再調整が必要になると考えておいた方が良いでしょう。
R1−6の入力抵抗は信号源抵抗値の調整に使います。
それなりに音質への影響があるので色々試して見てください。
表中のR1,2の備考欄「無しも可」とは0オームのことを意味しています。」