(ラインプリアンプ、RIAAフォノイコライザーアンプ、オープンリール再生NABイコライザーヘッドプリアンプ)
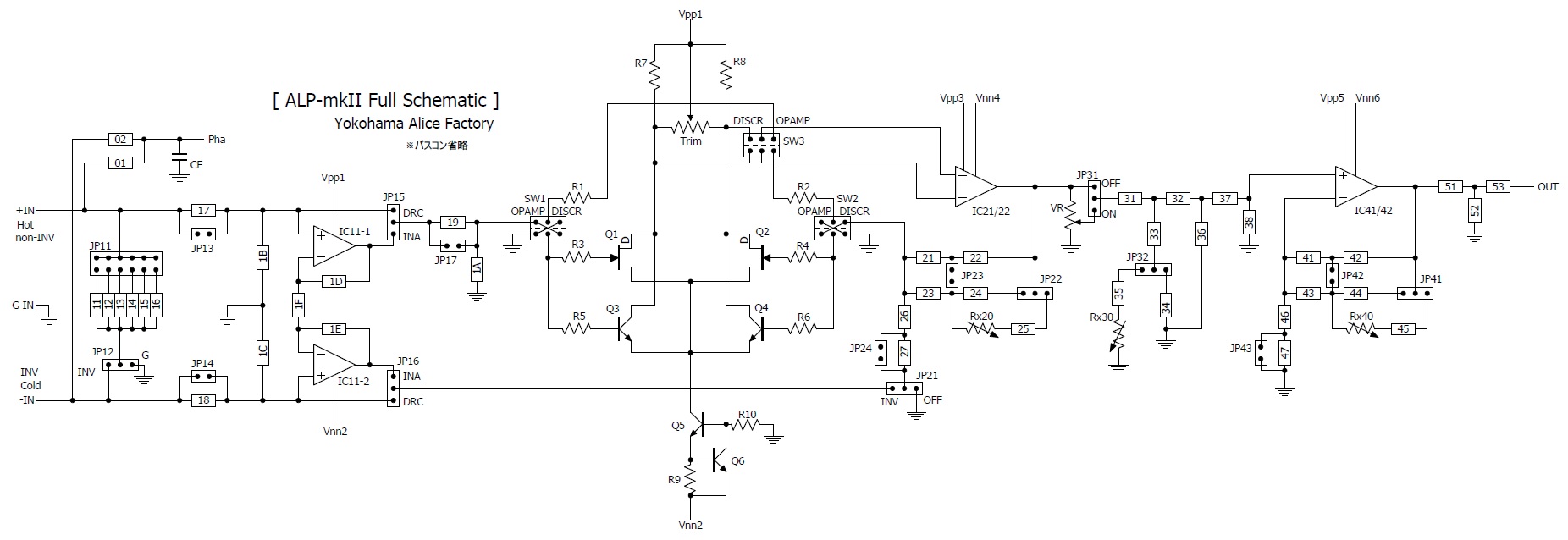
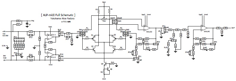
【 全体回路 】 アリス 「ALP−mkIIの全回路図です。電源回路は別ページに掲載します。」 ※クリックすると大きな図面が開きます 【 各部の機能と説明 】 1xブロック : 入力回路、バランス入力用オペアンプ 入力はふたつあります。 +INは非反転入力です。アンバランスで使うときはこちらを使います。 −INは反転入力です。バランス入力の時はこちらも使います。 素子11番から16番で入力インピーダンスの調整を行います。基板上では「E11」のように表示されます。 11−16には抵抗やコンデンサーを使います。 JP11は素子の選択と組み合わせを、JP12は対地インピーダンスと線間インピーダンスの切り替えを行います。 アンバランス入力では接地インピーダンスで使います。 「JP」には通常はジャンパーポストとジャンパーピンを使います。 17,18にはカップリングコンデンサーの使用を想定しています。JP13,JP14で有効無効を切り替えます。 1B、1Cの接地抵抗と組み合わせてDCカットやサブソニックフィルターとして使えます。 ここはバランス入力時に使うことを想定しています。 IC11はバランス入力用オペアンプです。双回路オペアンプを使います。 1D,1E,1Fはインスツルメンテーションアンプ(計装アンプ)を構成する抵抗です。 JP15,JP16で直接入力と計装アンプ入力を切り替えます。 19,1Aはアンバランス入力時にはDCカットやサブソニックフィルターとして使えます。 アッテネーターとして使うことも可能です。 計装アンプ使用時には構成要素になります。 JP17で19のバイパスと導通を選択できます。 ディスクリートブロック、2xブロック : ディスクリート初段回路、前段オペアンプ SW1−3は初段ディスクリート回路の有効化とバイパスを切り替えます。 小型のスライドスイッチが使えます。ジャンパーポストも使えます。 切り替え時には電源は切っておきましょう。 R1−R6は入力抵抗です。信号源インピーダンスの調整に使います。 Q1,Q2ペア もしくは Q3,Q4ペア のどちらか片方をソケットなどで差し替えて使用します。 両方取り付けてはいけません。 ペアは特にQ1,Q2には高精度の選別ペアリング品を使ってください。 Trimは半固定抵抗器で、ペアバランスの微調整を行います。 ペアリング品を使わずに、Trimで強引にバランスを取って動かすことは可能ですが、 数kHz以上で簡単に差動バランスが崩れるのでお勧めはできません。 Q5,Q6,R9,R10は差動用の定電流回路です。 抵抗のみにするもよし、Q6をツェナーにするもよし、R10をCRDにするもよし、このあたりはお好みで。 IC21には単回路オペアンプを、IC22には双回路オペアンプを、どちらか片方だけ実装します。 素子2x(21−27番)は帰還回路を構成します。 JP22は半固定抵抗器Rx20を使用した微調整回路の有効無効を切り替えます。 27にコンデンサーを使うことで低域のゲインを落とすことができます。(パッシブDCサーボ) JP24で機能の有効無効を切り替えます。 JP21はアンバランス入力時にはOFFに、バランス入力時にはINVにセットします。 3xブロック : 可変抵抗器、パッシブフィルター
【 全体回路 】
アリス 「ALP−mkIIの全回路図です。電源回路は別ページに掲載します。」
※クリックすると大きな図面が開きます
【 各部の機能と説明 】
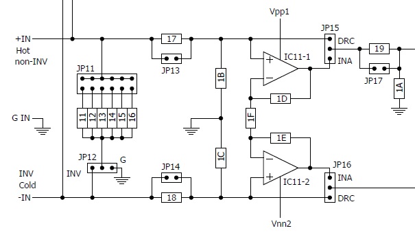
入力はふたつあります。 +INは非反転入力です。アンバランスで使うときはこちらを使います。 −INは反転入力です。バランス入力の時はこちらも使います。
素子11番から16番で入力インピーダンスの調整を行います。基板上では「E11」のように表示されます。 11−16には抵抗やコンデンサーを使います。 JP11は素子の選択と組み合わせを、JP12は対地インピーダンスと線間インピーダンスの切り替えを行います。 アンバランス入力では接地インピーダンスで使います。 「JP」には通常はジャンパーポストとジャンパーピンを使います。
17,18にはカップリングコンデンサーの使用を想定しています。JP13,JP14で有効無効を切り替えます。 1B、1Cの接地抵抗と組み合わせてDCカットやサブソニックフィルターとして使えます。 ここはバランス入力時に使うことを想定しています。
IC11はバランス入力用オペアンプです。双回路オペアンプを使います。 1D,1E,1Fはインスツルメンテーションアンプ(計装アンプ)を構成する抵抗です。 JP15,JP16で直接入力と計装アンプ入力を切り替えます。
19,1Aはアンバランス入力時にはDCカットやサブソニックフィルターとして使えます。 アッテネーターとして使うことも可能です。 計装アンプ使用時には構成要素になります。 JP17で19のバイパスと導通を選択できます。
SW1−3は初段ディスクリート回路の有効化とバイパスを切り替えます。 小型のスライドスイッチが使えます。ジャンパーポストも使えます。 切り替え時には電源は切っておきましょう。
R1−R6は入力抵抗です。信号源インピーダンスの調整に使います。
Q1,Q2ペア もしくは Q3,Q4ペア のどちらか片方をソケットなどで差し替えて使用します。 両方取り付けてはいけません。 ペアは特にQ1,Q2には高精度の選別ペアリング品を使ってください。 Trimは半固定抵抗器で、ペアバランスの微調整を行います。 ペアリング品を使わずに、Trimで強引にバランスを取って動かすことは可能ですが、 数kHz以上で簡単に差動バランスが崩れるのでお勧めはできません。
Q5,Q6,R9,R10は差動用の定電流回路です。 抵抗のみにするもよし、Q6をツェナーにするもよし、R10をCRDにするもよし、このあたりはお好みで。
IC21には単回路オペアンプを、IC22には双回路オペアンプを、どちらか片方だけ実装します。 素子2x(21−27番)は帰還回路を構成します。 JP22は半固定抵抗器Rx20を使用した微調整回路の有効無効を切り替えます。 27にコンデンサーを使うことで低域のゲインを落とすことができます。(パッシブDCサーボ) JP24で機能の有効無効を切り替えます。 JP21はアンバランス入力時にはOFFに、バランス入力時にはINVにセットします。
IC21には単回路オペアンプを、IC22には双回路オペアンプを、どちらか片方だけ実装します。
素子2x(21−27番)は帰還回路を構成します。
JP22は半固定抵抗器Rx20を使用した微調整回路の有効無効を切り替えます。
27にコンデンサーを使うことで低域のゲインを落とすことができます。(パッシブDCサーボ) JP24で機能の有効無効を切り替えます。
JP21はアンバランス入力時にはOFFに、バランス入力時にはINVにセットします。
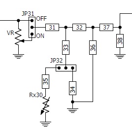
VRは音量調整用の可変抵抗器です。10kR Aカーブ あたりが良いでしょう。 大型のものはオンボードに実装できませんので、ケースパネルに取り付けて配線してください。 ALP−mkIIの基板上VRの 1,2,C に下図のように配線します。 JP31で有効とバイパスを切り替えます。 素子3xはパッシブフィルターを構成します。Rx30は時定数微調整回路用です。 JP32で切り替えて使用します。 37,38はDCカット用ハイパスフィルターとして想定しています。 高利得時に役に立つかもしれません。
VRは音量調整用の可変抵抗器です。10kR Aカーブ あたりが良いでしょう。 大型のものはオンボードに実装できませんので、ケースパネルに取り付けて配線してください。 ALP−mkIIの基板上VRの 1,2,C に下図のように配線します。 JP31で有効とバイパスを切り替えます。
素子3xはパッシブフィルターを構成します。Rx30は時定数微調整回路用です。 JP32で切り替えて使用します。
37,38はDCカット用ハイパスフィルターとして想定しています。 高利得時に役に立つかもしれません。
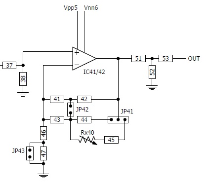
4xブロック、5xブロック : 後段オペアンプ、出力回路
IC41には単回路オペアンプを、IC42には双回路オペアンプを、どちらか片方だけ実装します。 素子4x(41−47番)は帰還回路を構成します。 JP41は半固定抵抗器Rx40を使用した微調整回路の有効無効を切り替えます。 47にコンデンサーを使うことで低域のゲインを落とすことができます。(パッシブDCサーボ) JP43で機能の有効無効を切り替えます。 素子5xは出力回路です。 DCカットフィルターを構成したり、用途によっては出力インピーダンスのセッティングを行います。
IC41には単回路オペアンプを、IC42には双回路オペアンプを、どちらか片方だけ実装します。
素子4x(41−47番)は帰還回路を構成します。
JP41は半固定抵抗器Rx40を使用した微調整回路の有効無効を切り替えます。
47にコンデンサーを使うことで低域のゲインを落とすことができます。(パッシブDCサーボ) JP43で機能の有効無効を切り替えます。
素子5xは出力回路です。 DCカットフィルターを構成したり、用途によっては出力インピーダンスのセッティングを行います。
オマケの機能 : IC42の出力バッファー化
IC42(双回路オペアンプ)の休止回路を出力バッファーとして活用する機能です。 IC42限定のオマケ機能で、JP51を「B」にセットして使います。 高利得設定でなおかつ低い出力インピーダンスが欲しい時に有効な方法かもしれません。 このときにはIC41(単回路オペアンプ)は使えませんので注意が必要です。 通常はJP51を「A」にセットして使います。
IC42(双回路オペアンプ)の休止回路を出力バッファーとして活用する機能です。 IC42限定のオマケ機能で、JP51を「B」にセットして使います。 高利得設定でなおかつ低い出力インピーダンスが欲しい時に有効な方法かもしれません。 このときにはIC41(単回路オペアンプ)は使えませんので注意が必要です。
通常はJP51を「A」にセットして使います。
パスコン C1−12は電源ラインの負荷直近のパスコンです。 0.01−0.22uF程度のフィルムコンデンサーやセラミックコンデンサーが良いでしょう。 シャーシーアース ALP−mkIIにはシャーシーアースの接点がFG1−5の五ヶ所あります。 一か所接していれば充分なので任意の場所を使ってください。
C1−12は電源ラインの負荷直近のパスコンです。 0.01−0.22uF程度のフィルムコンデンサーやセラミックコンデンサーが良いでしょう。
ALP−mkIIにはシャーシーアースの接点がFG1−5の五ヶ所あります。 一か所接していれば充分なので任意の場所を使ってください。
ALP−mkIIのメインページへ
トップページへ